Toggle navigation
首页
医学知库
医学讲坛
医学文献
学术会议
病例分析
学术活动
会议征集
视频征集
文献征集
科普征集
病例征集
论文解读
医学调研
患者招募
留言板
单页
专题
更多
百度
会员
中心
登录
注册
热门专题
博川医学
乳腺癌的一级预防6
医学讲坛
2025年04月26日
84 点赞
0
评论
356 浏览
乳腺癌的一级预防4
医学讲坛
2025年04月26日
65 点赞
0
评论
531 浏览
乳腺癌的一级预防5
医学讲坛
2025年04月26日
59 点赞
0
评论
776 浏览
乳腺癌的一级预防8
医学讲坛
2025年04月26日
86 点赞
0
评论
661 浏览
乳腺癌的一级预防7
医学讲坛
2025年04月26日
101 点赞
0
评论
1007 浏览
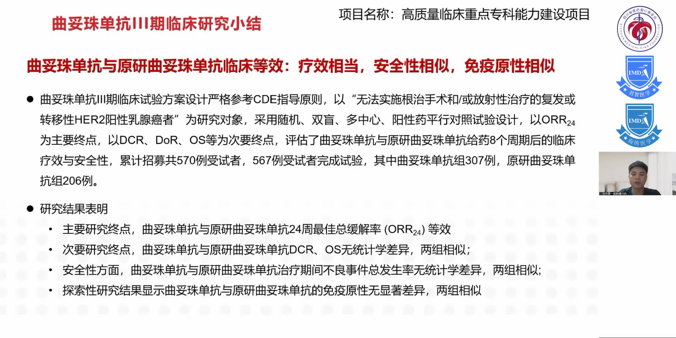
曲妥珠单抗临床数据解读10
医学讲坛
2025年04月26日
16 点赞
0
评论
691 浏览
乳腺癌的一级预防3
医学讲坛
2025年04月26日
51 点赞
0
评论
470 浏览
乳腺癌的一级预防2
医学讲坛
2025年04月26日
20 点赞
0
评论
674 浏览
乳腺癌的一级预防1
医学讲坛
2025年04月26日
84 点赞
0
评论
468 浏览
曲妥珠单抗临床数据解读11
医学讲坛
2025年04月26日
76 点赞
0
评论
395 浏览
«
1
2
3
4
5
6
»
评论列表
共有
0
条评论
暂无评论
发表评论
取消回复
登录
注册新账号
微信小程序
微信扫一扫体验
立即
投稿
微信公众账号
微信扫一扫加关注
返回
顶部
发表评论 取消回复